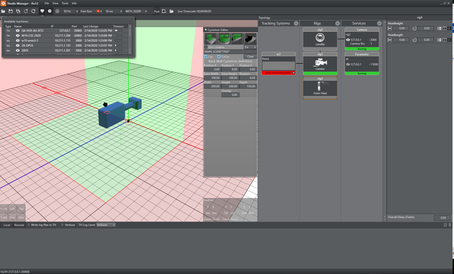
The Studio Manager is a Graphical User Interface (GUI) for the Tracking Hub. When the Studio Manager opens, it presents a login window where the user can select the network interface and the Tracking Hub to control. With few exceptions, every part of the Tracking Hub can be controlled by Studio Manager.
The Studio Manager application is described in the following chapters, in particular Studio Manager GUI and Studio Manager Configuration.
See Also
