This section details the render sequences for the Viz Libero, Viz Arena and Viz Eclipse (see Global Settings Panel).
This section contains the following topics:
- Libero Render Sequence
- Libero Fill and Key Render Sequence
- Arena Render Sequence (Mechanical Based Tracking)
- Arena Image-Based Render Sequence (Image Based Tracking)
- Arena Image-Based Fill & Key Render Sequence
- Rendering Support for Dirty Video Feeds with Viz Arena
- Eclipse Render Sequence (based on the Arena Image-Based Render Sequence)
Libero Render Sequence
The mechanisms in Classic and Viz Engine Render Pipelines are different:
Classic Render Pipeline
Back Layer: If a scene is present, the background image (live video) is rendered, and only containers with a linear key are rendered on top, with optional lens distortion.
Main Layer: The following sequence is performed with optional lens distortion (unless specified).
Background image (live video) is rendered without lens distortion.
Containers with the Key plug-in, with Combine with BG chroma key set to
Onand Render Mode set toAdd, are keyed with the background video. The final key of these items results from the key information of the background video, provided by Viz Libero, and the key information of the Container.Containers with standard keying are rendered and linearly keyed over.
Front Layer: If a scene is present, only containers with a linear key are rendered on top, without lens distortion.
Viz Engine Render Pipeline
Back Layer: If a scene is present, the background image (live video) is rendered, and only containers with a linear key are rendered on top, with optional lens distortion.
Main Layer: The following sequence is performed with optional lens distortion (unless specified).
Background image (live video) is rendered without lens distortion.
Containers with Key and Layer plug-ins, such that Main layer is checked, are keyed with the background video. Chroma keying information is used to superimpose these Containers.
Containers with Key and Layer plug-ins, such that Auxiliary layer is checked, are rendered and tested with depth buffer provided by Viz Libero (via the same live channel as the background image), and also linearly keyed over.
Containers with Key and Layer plug-ins, such that Overlay layer is checked, are rendered and linearly keyed over.
Front Layer: If a scene is present, only containers with a linear key are rendered on top, without lens distortion.
Libero Fill and Key Render Sequence
Same as Viz Libero, but with a separate Fill and Key output.
Arena Render Sequence (Mechanical Based Tracking)
Back Layer: The keying information for Containers in the Main Scene is created. Typically objects with the Key plug-in on them are used for this:
Background image without alpha and without lens distortion.
Containers which contain standard key information either as linear key or generated through chroma keying.
Main Layer
Containers with the Key plug-in, with Depth information only set to
On, are rendered. Only the depth information is rendered and used to cutout "real" objects from chroma keyed virtual objects.Containers with the Key plug-in, with Combine with BG chroma key set to
On, are rendered. Depth and chroma keying information are used to superimpose these Containers.Containers with the Key plug-in, with Depth information only set to
On, are rendered. The depth information is used for Containers which should be keyed linearly.Containers with a linear key are rendered with lens distortion and linearly keyed over.
Front Layer
Background image is rendered. This only makes sense if the last visible layer for SDI output is set to Main Layer. If this is so, a different video source can be shown on the Viz Engine preview to prepare the next item(s), which goes On Air.
Containers with a linear key are rendered with lens distortion and keyed over.
Arena Image-Based Render Sequence (Image Based Tracking)
The mechanisms in Classic and Viz Engine Render Pipelines are different:
Classic Render Pipeline
Back Layer: Nothing is rendered from the Back Layer Scene.
Main Layer: The following sequence is performed with lens distortion (unless specified).
Background images are rendered without lens distortion.
If a foreground image (Stencil Mask) is present, but not active, only the alpha information is used to mask out parts of the containers in the Main Scene. Alpha is rendered without lens distortion.
Containers with the Key plug-in, with Combine with BG chroma key set to
Onand Render Mode set toAdd, are keyed with the background video. Chroma keying information is used to superimpose these Containers.Containers with a linear key are rendered and linearly keyed over.
Front Layer: If a scene is present, only containers with a linear key are rendered on top, without lens distortion.
The final image is combined using linear keying and a final combined Fill output is generated.
Viz Engine Render Pipeline
Back Layer: Nothing is rendered from the Back Layer Scene.
Main Layer: The following sequence is performed with lens distortion (unless specified).
Background images are rendered without lens distortion.
If a foreground image (Stencil Mask) is present, but not active, only the alpha information is used to mask out parts of the containers in the Main Scene. Alpha is rendered without lens distortion.
Containers with Key and Layer plug-ins, such that Main layer is checked, are keyed with the background video. Chroma keying information is used to superimpose these Containers.
Containers with Key and Layer plug-ins, such that Overlay layer is checked, are rendered with linearly keyed over.
Front Layer: If a scene is present, only containers with a linear key are rendered on top, without lens distortion.
The final image is combined using linear keying. Note that the Classic Render Pipeline's Arena Image-Based and Arena Image-Based Fill & Key sequences are combined, resulting in this single sequence.
Fill output operates as created by the Classic Render Pipeline's Arena Image-Based.
Key output operates as created by the Classic Render Pipeline's Arena Image-Based Fill & Key.
Arena Image-Based Fill & Key Render Sequence
Same as Arena Image-Based (Classic), but with separate Fill and Key output.
Rendering Support for Dirty Video Feeds with Viz Arena
A dirty video input signal is a video containing graphical items such as logos, banners, clocks, etc., that are overlaid on top of the video signal before being sent to the Viz Engine. To avoid disturbances in the viewing experience, Viz Engine has to render its graphical items below the preexisting overlays. If supplied with a dirty video input signal, Viz Engine can suppress rendering of graphical items within certain image regions. To do this, alpha image masks need to be sent to Viz Engine, defining in which regions of the image graphical items must be rendered, and in which rendering shall be suppressed.
In other words, areas with existing graphics from the broadcast need to be excluded to avoid rendering new graphics on top of them. To achieve this, an alpha image needs to be loaded as a foreground image in the scene. The area with alpha information is then excluded from rendering, working as an inverse mask. Viz Engine then incorporates the currently activated image mask(s) for rendering of graphical items. In image regions where the value of the image mask is below 255, the alpha of all rendered graphics is adjusted accordingly. Applying the image mask also works when the render scale is different than 1. Independent of the currently selected render scale, the size of the image mask always refers to the original video resolution.
IMPORTANT! The foreground image needs to be set to inactive to ensure only the key is applied.
To Add Image Masks for Dirty Feeds for Viz Arena
An alpha image must be created, with the exact width and height of the currently used resolution. For example, for 1080 resolutions, the size is 1920x1080 pixels. As images with a lower resolution are stretched, possibly giving unexpected or unwanted results, make sure to always create the alpha image with the required resolution.
Load the image with the alpha information as a Foreground image in the scene. The area with alpha information is excluded from rendering.
Select Arena Image-Based as Render Sequence in the Global Settings Panel.
During scene design, the Foreground Image can be set to Active, however, when the scene is completed and ready to be taken On Air, the Foreground image must be set to Inactive to allow only the key information to be applied. This procedure works with both Fast Texture Mode and Normal Texture Mode, and requires Arena/Libero to be set as Render Sequence in the Global Settings Panel. Viz Arena can be used to deactivate a currently activate image mask, transfer new image masks, or activate one of the previously transferred image mask using the corresponding mask ID.
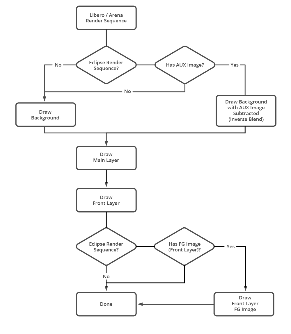
Eclipse Render Sequence (based on the Arena Image-Based Render Sequence)
This render sequence's logic is equal to that of Arena Image-Based (formerly known as Arena/Libero) Render sequence, except for the changes depicted below.

